Overview

The Client

Farfetch is a global luxury fashion platform operating in 12 languages, managing a high-velocity catalogue of over 3,000 designers and 1 million active items.

My Role

Senior Performance Marketing Manager

The Challenge

To hit revenue and ROI targets by managing 5 million touchpoints with a team of five, requiring a zero-error system to maintain luxury brand integrity at scale.

Context & Research

Global Scale at High Velocity

Black Friday weekend represents the most critical period in the luxury retail calendar. At Farfetch, this meant managing over 5 million marketing touchpoints for 3,000+ designers across 12 languages. The complexity was immense: discount structures varied globally and not every designer participated. With the highest advertising costs of the year and a team of only five, there was zero margin for error. We needed a system that wasn’t just fast, but foolproof, ensuring our "Luxury" brand equity remained intact while we hit aggressive revenue targets.

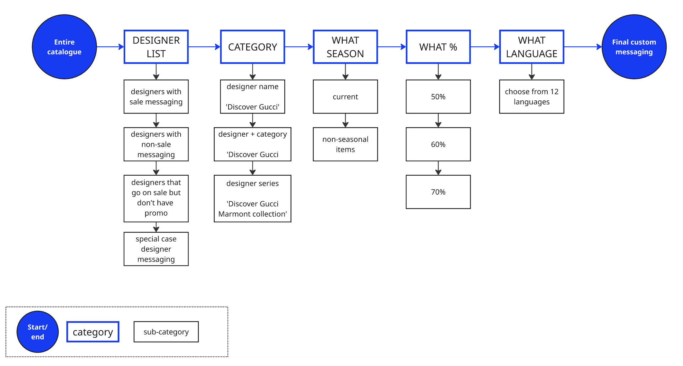
The Global Messaging Logic Tree: A dynamic framework that filters 3,000+ designers through stock, promotion, and language variables to generate 100% accurate, localised ads.

Problem statement

The challenge was a classic UX "Stress Test." We were operating in a high-pressure, 24/7 environment where a single mistake in messaging or a technical failure could result in millions of pounds in wasted spend. Managing 5 million ads manually was impossible, and our automated tools were prone to being overwhelmed by last-minute shifts. We faced a "Data Bottleneck": how to maintain 100% accuracy without breaking the system.

Strategy &

The Launch

The Stakeholder Alignment Matrix: A framework to balance engineering agility with executive brand oversight, ensuring 100% luxury integrity across five global departments under peak pressure.

The Strategic Roadmap: A high-level overview of the 12-week lead-up, balancing early technical prototyping and global localisation with a dedicated "Pre-Flight" validation phase to ensure zero-error delivery.

Designing for Resilience

To mitigate the risk of error, I shifted our focus from execution to Architecture, treating the 12-week lead-up as a sprint to build a resilient, automated workflow.

  • Strategic Beta Testing: Starting in September, I collaborated with Google to identify high-priority betas and new features that could give us a competitive edge. We used these as a form of Rapid Prototyping, testing them at a smaller scale early on to ensure they could handle our 5-million-ad volume without technical failure during peak traffic.

  • Inventory-Led Automation: We built a logic-based system to ensure ads always reflected real-time stock levels. If an item had high stock, the ad focused on variety; if stock was low (<3), it triggered honest urgency messaging to help users make quick decisions. Most importantly, if an item sold out, the ad paused automatically—preventing a poor user experience and wasted spend on dead links.

  • Front-Loaded Workflow & Error Prevention: We shifted the "heavy lifting" to the pre-launch phase by completing all account hygiene and data validation weeks in advance. This was a deliberate move to manage the team's Cognitive Load. By automating the complex logic and templates early, we ensured that during the high-stress Black Friday window, we weren't stuck fixing preventable mistakes and could focus entirely on live budget optimisations.

  • Evidence-Based Messaging: To avoid "Dark Patterns," we used an Iterative Design approach for our ad copy. We ran rigorous A/B testing weeks in advance to find the "thumb-stopping" winning formulas; once we reached statistical significance, these "Luxury-Safe" messages were enforced globally.

The Launch: Strategic Monitoring

By the time "Cyber Weekend" arrived, the rigorous preparation meant the foundational work was already complete. Our role shifted from active builders to System Monitors.

Because the logic was pre-validated, we spent the weekend auditing real-time performance rather than fixing preventable mistakes. If a technical job failed, we didn't panic; we followed Error Recovery strategies via pre-built relaunch protocols to resolve issues instantly. This allowed the team to remain calm and focus on Live Optimisation—adjusting spend on the fly to maximise revenue—knowing the system integrity was already secured.

Multi-Device Automation: These mockups for Prada and Gucci demonstrate how our system adapts messaging for Mobile and Desktop, ensuring that "trust signals" like free returns and duties remain visible regardless of the user's screen size.

Conclusion

Precision at Scale

By engineering for resilience, we eliminated high-stress manual changes and focused entirely on performance. The result was a seamless global delivery that protected brand equity while crushing commercial targets.

  • Financial Impact: Delivered $50m in a single weekend as the primary driver of traffic and revenue.

  • Scalable Growth: Achieved 20% Year-on-Year growth within strict efficiency metrics.

  • Operational Success: Managed a 5-million-ad ecosystem with a team of only five. By automating the "heavy lifting" in advance, we proved that a resilient system could outperform manual management, even at global scale.

Reflection

  • Earlier Stakeholder Alignment: To mitigate friction, I would initiate cross-functional "Review Loops" even earlier, ensuring teams with different levels of agility are synced before the "Stress Test" begins.

  • Adaptive Problem Solving: Senior maturity means "making it work" in sub-optimal conditions. I’ve learned to build Error Recovery strategies that account for technical outages and shifting commercial priorities.

  • The Learning Loop: My goal was to ensure the team never had to solve the same problem twice. By analyzing performance data immediately after the event, we improved our automated workflows, making the entire operation more stable and efficient for every peak period that followed.

Have questions about my process or just want to chat about the design? I’d love to hear your thoughts. Get in touch.